双星内斗父子夺权,创始人汪海断绝父子关系!
1月4日,84岁的双星创始人汪海发布公开信,宣布与儿子汪军、儿媳徐英断绝关系。声明中汪海列举了11条理由,“接班人国籍”问题被放在了最突出的首位。

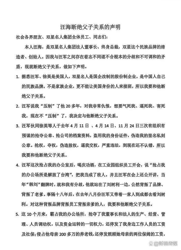
声明中表明:汪军、徐英是美国人,双星名人是国企改制的股份制企业,是中国人自己的民族品牌,不是家族企业,更不能让美国身份的人来接班,所以我要和他断绝父子关系。
2025年4月,汪海与儿子儿媳的矛盾首次曝光。当时汪海发信指控儿孙“抢夺公章”、“逼宫”,并质疑公司在他不知情下被搬迁,此后双方陷入长期拉锯。
矛盾的种子埋于2022年,当时由儿媳徐英控股80%的“青岛星迈达工贸有限公司”通过增资,拿下了双星名人56.96%的股份,成为第一大股东。创始人汪海虽然名义上保留了职位,但实际上失去了对公司的绝对控制。
2025年12月2日,儿媳徐英以“双星名人董事长”及控股股东青岛星迈达的名义发布《严正声明》表示,2025年5月20日召开董事会,决议免去汪海的董事长及法定代表人职务,并选举徐英接任。汪海被免职后一直霸占营业执照和公章,拒不配合变更登记,致使公司一直无法完成法定代表人变更登记。

2025年12月8日,汪海发起反击,他在报纸上刊登大篇幅声明,驳斥徐英的董事长、法定代表人身份完全不具备合法性。

围绕百年鞋企的争权大战,演变成了父子彻底决裂的难看场面。
举报/反馈
</p>